当前位置 : 首页 > 行业新闻 > 行业动态
 

山西省住房和城乡建设厅关于公布证明事项清单(2025)的公告

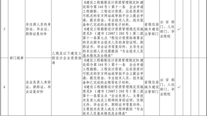
根据法律法规立改废情况,我厅对《山西省住房和城乡建设厅证明事项清单(2023)》进行了修订,形成《山西省住房和城乡建设厅证明事项清单(2025)》(附后),现予以公布。

附件:山西省住房和城乡建设厅证明事项清单(2025版).pdf

山西省住房和城乡建设厅

2025年12月10日