当前位置 : 首页 > 行业新闻 > 行业动态
 

国家发改委重磅发文!“十五五”中西部铁路建设迎利好

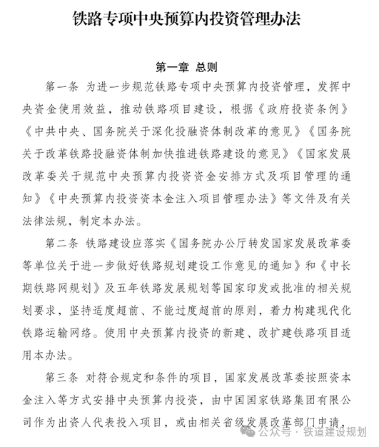
为贯彻落实党中央、国务院决策部署,统筹当前及“十五五”铁路建设需要,更好发挥中央预算内投资引导带动作用,进一步加强投资计划管理和资金监管,12月16日,国家发展改革委正式对外发布《铁路专项中央预算内投资管理办法》(发改基础规[2025]1516号)。

办法自发布之日起施行,有效期至2030年12月31日。《铁路项目中央预算内投资专项管理办法》(发改基础规〔2023〕1761号)同时废止。

与2023年的办法相比,西藏、南疆四地州、中部、西部、东北地区干线铁路项目资本金中央预算内投资支持的比例进一步提高。

办法提到:铁路建设应落实《国务院办公厅转发国家发展改革委等单位关于进一步做好铁路规划建设工作意见的通知》和《中长期铁路网规划》及五年铁路发展规划等国家印发或批准的相关规划要求,坚持适度超前、不能过度超前的原则,着力构建现代化铁路运输网络。

对符合规定和条件的项目,国家发展改革委按照资本金注入等方式安排中央预算内投资,由中国国家铁路集团有限公司作为出资人代表投入项目,或由相关省级发展改革部门申请,将资金作为地方资本金投入项目。

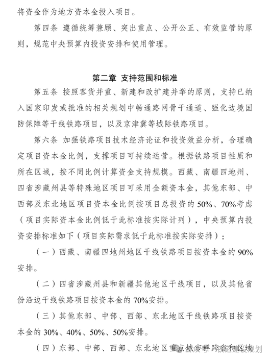
支持范围和标准为:

按照客货并重、新建和改扩建并举的原则,支持已纳入国家印发或批准的相关规划中畅通路网骨干通道、强化边境国防保障等干线铁路项目,以及京津冀等城际铁路项目。

加强铁路项目技术经济论证和投资效益分析,合理确定项目资本金比例,支撑项目可持续运营。根据铁路项目性质和所在区域,按不同比例计算资金支持规模。西藏、南疆四地州、四省涉藏州县等特殊地区项目可采用全额资本金,其他东部、中西部及东北地区项目资本金比例按项目总投资的50%、70%考虑(项目实际资本金比例低于此标准按实际计列),中央预算内投资安排标准如下(项目实际需求低于此标准按实际安排):

(一)西藏、南疆四地州地区干线铁路项目按资本金的90%安排。

(二)四省涉藏州县和新疆其他地区干线项目,以及其他省份沿边干线铁路项目按资本金的70%安排。

(三)其他东部、中部、西部、东北地区干线铁路项目按资本金的30%、40%、50%、50%安排。

(四)东部、中部、西部、东北地区重点城市群跨省和区域骨干城际铁路新建项目按资本金的10%、15%、20%、20%安排,利用既有铁路改造开行城际列车等通勤功能为主的项目均按资本金的50%安排。

(五)明确享受中西部地区支持政策的中央苏区、革命老区有关县市、欠发达地区参照相应政策执行。

《铁路专项中央预算内投资管理办法》全文如下:

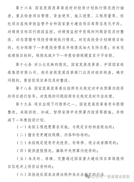
1 464亿高铁大单落定!中铁六局、七局斩获核心标段

2 国家发改委重磅发文!“十五五”中西部铁路建设迎利好

3 中国电建:总经理调整!

4 涉嫌严重违纪违法,住建局原局长谭利被查

5 中央纪委最新发布3人以权谋私,插手项目承揽等被处分

6 国家发展改革委:面向“十五五”谋划实施重大工程项目

7 不止发声!一报一刊两大权威媒体联手,正为“好医院”的建设动一场关键手术

8 包括正厅级副市长、局长、副县长等,浙江严肃问责83

9 2家单位在2个项目中串通投标!被大数据查到了

10 国家发改委:雄安常住人口已达140万左右

11 南京市纪委监委通报,王明远等5人被查

12 211名!北京市住房和城乡建设标准化专家委员会委员名单公布

13 中央经济工作会议举行

14 竹溪县常务副县长马某被党内警告,竹溪县住建局局长付某东被免职,十堰市联合调查组发布情况通报

15 中国铁路兰州局集团有限公司总经理姜辉被查

16 成功贯通!这条时速350公里高铁取得重要进展

17 通报!11起工程建设招投标领域的违法违规典型案例!

18 总工论道 | 聚焦行业转型 剖析“四化”推进痛点——对话中核七院总建筑师靳政隆

19 606.76亿元!中国中冶拟出售中冶置业等资产

20 9名评标专家因违规被暂停资格6个月!

21 3条时速350公里高铁,初步验收+试运行!

22 关于发布2025年中国建筑装饰行业科学技术成果评价结论的通知

23 “2025工程勘察设计行业综合实力百强”榜单在京发布

24 严重违纪违法,靠企吃企,转移隐匿财产,马晓军被开除党籍

25 建筑垃圾被中央督察通报后,北京市委书记直奔问题现场

26 著名建筑教育家王飞在伦敦遭遇意外不幸离世

27 为“健康中国”立典范——写在本报“瞰建好医院”栏目开栏之际

28 读报 | 《中华建筑报》12月09

29 瞰建好医院”走进北医三院 | 远见与匠心 :前瞻性材料应用筑就医疗建筑典范

30 337.4亿!又一个高铁大项目即将开工

31 万达集团被恢复执行17亿,被执行总金额超69亿元

32 2025绿色低碳发展研讨会在杭州市成功举办

33 5名施工人员不幸遇难,河南三门峡一项目工程发生塌方

34 多收居民电费8.8万余元,中国电建武汉重工被罚款

35 国家铁路局原党组书记、局长被双开!

36 总投资119.2亿元!四川或再添一条出川高速

37 最新!招投标领域串通投标案被公示

38 南昌市城乡建设局局长吴韶宸被查

39 鞍钢集团张三健,被查!

40 住房城乡建设部:紧盯关键节点全面排查欠薪隐患

41 厦金大桥,取得重要进展!

42 建筑工程专家肖建庄已任广西大学党委副书记、校长

43 时速350公里高铁,通过审查!

44 贵州交投集团领导班子调整

45 致4人死亡、总经理在内”,安徽发布事故调查报告

46 中国资源循环集团等在江苏新设城市更新公司

47 2025行业媒体发展年会在京召开

48 读报 | 《中华建筑报》12月02

49 唐山违规钢铁项目被查!多家企业违法排污严重

50 山西博物院道歉

51 香港火灾最新情况:已拘捕13人,着火大楼棚网样本未达到阻燃标准

52 中国水利水电第十二工程局有限公司党委书记、董事长盛峰被

53 广西路桥(越南)有限公司正式揭牌

54 新发展格局下建筑产业的深刻变革丨智库

55 中国电建深夜通报:全面调查

56 国务院安委会部署开展高层建筑重大火灾风险隐患排查整治行动

57 11名领导干部违规干预和插手招投标被双开

58 住房城乡建设部建筑市场监管司《关于进一步完善建筑市场监管机制 持续优化建筑市场环境的通知》公开征求意见

59 公开通报!多人被查,其中3人主动投案

60 粤西首条时速350公里高铁,开启试运行

61 中国建筑领导调整

62 总工论道 | 以“四化”破局装饰行业转型,打造新质生产力鲜活样本——对话深装集团总工程师黄巍

63 香港大埔火灾救援,最新信息汇总!

64 亚洲最大地下综合交通枢纽即将正式交付!内部细节首次对外公开

65 北京市住建委公布央企在京第四批老旧小区综合整治项目名单

66 中央纪委国家监委通报

67 香港廉政公署声明

68 全量接收处置线索!严打恶意欠薪违法行为

69 总投资205亿!又一条高铁有望明年开工

70 严重违纪违法,攀枝花城建原副总经理被处理

71 多地持续推进住房“以旧换新”工作

72 中铁、铁建中标34大项目

73 中国建筑等在上海成立房地产公司 注册资本20亿元

74 读报 | 《中华建筑报》11月25

75 深江铁路致13死重大坍塌事故调查报告公布

76 14亿美元中国铁建中标,李强出席坦赞铁路开工仪式!

77 40亿!2个标!新疆独库高速公路第一批土建施工中标单位公布

78 三明市城建集团原董事长被查

79 见证四大品牌前沿技术!《中华建设》直播解码东方雨虹/科顺/卓宝/固德威创新之道

80 世界最大跨径四主缆悬索桥燕矶长江大桥顺利合龙

81 全国城市更新工作推进会作出最新部署

82 15名央企领导职务调整

83 400多个城市全面开展城市体检!住建部大力推动城市更新

84 万科新任董事长黄力平公开发声!

85 涉嫌严重违纪违法,建设集团董事长被查

86 关于召开学习贯彻党的二十届四中全会精神暨中国建筑装饰协会九届六次理事会的通知

87 中国一重董事长因涉嫌受贿罪被捕

88 10位正部级任组长,新一批中央督察组全部进驻,举报方式公开

89 中铁资本董事长调整

90 4.54万亿元!专项债、特别国债资金加速落地!

91 定了!114亿!8个标段!这条高速公路中标单位敲定

92 北京市政建设集团违法串通投标!被罚110.5万元

93 中国雅江集团新增子公司

94 6起政府采购领域违法违规典型案例发布

95 总投资约951亿!又一超级大项目批复倒计时!

96 中建深圳装饰有限公司主要领导任职

97 中建智地举报越秀地产后续:北京126亿元“地王”项目操盘权之争达成和解

98 读报 | 《中华建筑报》11月18

99 插手招投标项目 政协官员被开除党籍!

100 中国交建中标新项目